Усилители Music Angel

    XD500MKIII
    XD800MKIII
    XD845MKIII
    XD845LE
    XD850MKIII
    XD8502AIII
    XD900MKIII
    T24 фонокорректор

Ламповый усилитель XD500MKIII: EL34, 2х50 Вт Ламповый усилитель XD800MKIII: KT88, 2х65 Вт Ламповый усилитель XD845MKIII: 845, 2х20 Вт Ламповый усилитель XD850MKIII: 300B, 2х9 Вт Ламповый усилитель XD8502AIII: 300B, 2х9 Вт Предварительный ламповый усилитель XD900MKIII: 12AU7, 12AX7

Усилители ARIA

    MINI 6
    MINI 5.1
    MINIP1
    MINIL3
    MINIP14

Ламповый усилитель MINI 6: KT88, 2х60 Вт Ламповый усилитель MINIP1: 6AQ5, 2х10 Вт Ламповый усилитель MINIL3: EL34, 2х35 Вт Ламповый усилитель MINIP14: 6P14, 2х10 Вт

Усилители LACONIC

    AZUR H2
    HA-02
    HA-03B
    HA-03B2
    HA-03M
    Lunch Box Pro

Ламповые усилители LACONIC HA-02,03B/B2/M: 6N6P, 2х1,2 Вт на 300 Ом

Акустические системы

    Music Angel One
    Music Angel 2.5
    Music Angel TK-10
    DIVA 5.2

Акустическая система Music Angel One: 20 - 100 Вт, 38 Гц - 30 кГц, 86 Дб/Вт/м Акустическая система Music Angel 2.5: 20 - 200 Вт, 20 Гц - 30 кГц, 86 Дб/Вт/м Акустическая система Music Angel TK-10: 10 - 250 Вт, 45 Гц - 22 кГц, 8 Ом, 97 дБ/Вт/м Акустическая система DIVA 5.2: 10 - 150 Вт, 36 Гц - 20 кГц, 90 дБ/Вт/м

Комплектующие

    Лампы
    Кабели

КТ 88: Filament Voltage 6.3 V Filament Current 1.6 A Plate Voltage (max) 800 V Plate Current (max) 230 mA Plate Dissipation (max) 40 W 845: D.C. Plate Voltage 1250 D.C. Grid Voltage -98 Peak A.F. Grid Voltage 93 D.C. Plate Current (ma.) 95 Power Output (watts) 15 21 300B: Filament Voltage 5 V Filament Current 1.2 A Plate Voltage (max) 450 V Plate Current (max) 100 mA Plate Dissipation (max) 40 W

Это интересно

Начинающим радиолюбителям, не имеющим опыта создания ламповой аппаратуры, рекомендуется начать знакомство с ламповыми УНЧ со сборки хотя бы одного из простейших одноламповых усилителей. Такие однотактные усилители НЧ являются самыми простыми и, естественно, не отличаются высокими качественными характеристиками, в том числе и большой выходной мощностью. Однако сборка подобных конструкций не занимает много времени и сил, но в то же время помогает приобрести определенные навыки и бесценный опыт, необходимые для успешной работы по созданию более сложной ламповой звуковоспроизводящей аппаратуры.
    При упоминании об одноламповых УНЧ не следует думать, что речь идет об однокаскадных усилителях. В прошлом столетии появились так называемые комбинированные электронные лампы, в которых в одном баллоне размещаются как минимум две лампы. На двойных триодах или триод-пентодах можно собрать простой УНЧ с двумя каскадами усиления. Так, например, при использовании триод-пентода на триодной части комбинированной лампы может быть выполнен усилитель напряжения, а на пентодной части – усилитель мощности.
    Необходимость применения двух каскадов усиления объясняется тем, что нормальная работа даже простейшей одноваттной акустической системы обеспечивается при подаче на нее мощности около 1 Вт. Получить такую мощность от большинства приемно-усилительных ламп широко распространенных типов можно лишь в том случае, если на управляющую сетку подать напряжение сигнала в несколько вольт. В то же время выходное напряжение большинства источников входного сигнала, используемых совместно с ламповыми УНЧ, обычно не превышает нескольких сотен милливольт. Поэтому и возникает необходимость применения дополнительного каскада для усиления напряжения.
    В настоящее время на любом радиорынке без труда и за сравнительно приемлемую цену можно приобрести радиолампы не только отечественного, но и зарубежного производства. Поэтому при желании можно собрать простой одноламповый усилитель низкой частоты на импортной комбинированной лампе, например, на лампе типа ЕCL86. Мощность этого усилителя не превышает 2 Вт при полосе пропускания от 100 Гц до 8 кГц. По сравнению с рассмотренными ранее усилителями, выполненными на отечественных лампах 6Ф3П и 6Ф5П, предлагаемая конструкция имеет минимальные отличия, поэтому переделка не займет много времени. В результате можно будет сравнить параметры обоих усилителей при различных режимах работы. Принципиальная схема простейшего усилителя низкой частоты на лампе типа ECL86 приведена на рис. 4.9.
    Основу данного усилителя составляет комбинированная лампа VL1 типа ECL86, в состав которой входят триод и пентод. На триодной части этой лампы, обозначенной на схеме как VL1.1, выполнен предварительный усилитель, служащий возбуждающим каскадом для пентода VL1.2 оконечного каскада.
    В рассматриваемой схеме входной сигнал подается на потенциометр R1, который является регулятором громкости. К движку имеющего логарифмическую характеристику (тип В) переменного резистора R1 непосредственно подсоединена управляющая сетка триода VL1.1. Напряжение смещения, подаваемое на сетку триода, формируется с помощью резистора R3, включенного в цепь катода триода VL1.1. Параллельно этому резистору подключен блокирующий конденсатор С1. С анода триода VL1.1 усиленный сигнал через разделительный конденсатор С2 подается на сетку пентодной части лампы, обозначенной на схеме как VL1.2. Через установленный в анодной цепи триода VL1.1 резистор R2 протекает ток величиной около 1 мА, поэтому мощность этого резистора должна составлять не менее 0,25 Вт. Напряжение смещения, подаваемое на сетку пентода VL1.2, формируется с помощью резистора R5. Параллельно этому резистору, включенному в цепь катода пентодной части лампы, подключен блокирующий конденсатор С3. Пентод VL1.2 в данном усилителе включен по так называемой триодной схеме. При таком включении вторая или экранирующая сетка пентода соединена с анодом, а третья или защитная сетка подключена к катоду (в лампе ECL86 – внутри стеклянного баллона).
    Далее...

 
 

Многоламповые усилители НЧ на импортных лампах

 

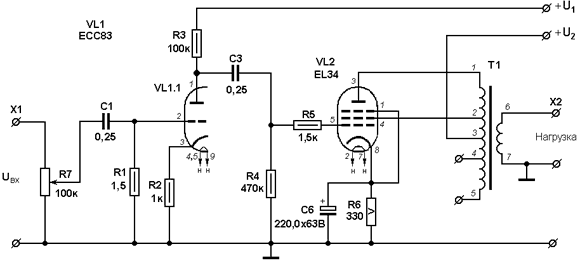
Приобретя определенный опыт при повторении рассмотренных ранее простых конструкций одно-, двух- и многоламповых усилителей низкой частоты с использованием отечественных радиоламп, начинающие радиолюбители могут попробовать свои силы в создании более сложной аппаратуры на импортных лампах. Для того чтобы процесс создания многокаскадного и многолампового усилителя НЧ не оказался слишком сложным, как и в случае с УНЧ на отечественных лампах, для начала предлагается собрать простую конструкцию на двух лампах. Принципиальная схема однотактного усилителя, выполненного на импортных лампах типа ЕСС83 и EL34, приведена на рис. 4.21. В зависимости от величины напряжения питания цепей анода данный усилитель может развивать мощность до 20 Вт, в тоже время его номинальная мощность составляет 5 Вт.

Принципиальная схема однотактного усилителя низкой частоты на лампах ЕСС83 и EL34

Рис. 4.21. Принципиальная схема однотактного усилителя низкой частоты на лампах ЕСС83 и EL34

Входной сигнал с разъема Х1 поступает на потенциометр R7, который является регулятором громкости и имеет логарифмическую характеристику (тип В). В верхнем по схеме положении движка переменного резистора R7 на вход первого усилительного каскада проходит максимальный сигнал. Через разделительный конденсатор С1, который позволяет исключить влияние регулятора громкости по постоянному току на входную цепь триодной части лампы VL1, переменное входное напряжение подается на управляющую сетку триода VL1.1, на котором выполнен каскад предварительного усиления. Этот каскад собран на одном из триодов комбинированной лампы типа ЕСС83, являющейся двойным триодом.

На управляющую сетку триода VL1.1 также поступает постоянное напряжение смещения, которое формируется на резисторе R2. Анодный ток триода VL1.1, протекая через резистор R2, обеспечивает формирование на нем падения напряжения. При этом положительный потенциал оказывается приложенным к катоду, а отрицательный – к шине корпуса. Через резистор утечки R1 отрицательный потенциал приложен и к управляющей сетке триода VL1.1. В качестве нагрузки триода VL1.1 используется резистор R3, который включен в анодную цепь. При поступлении сигнала звуковой частоты на управляющую сетку триода VL1.1 изменяется его анодный ток и, как следствие, на резисторе R3 формируется переменное напряжение, которое через разделительный конденсатор С3 подается на оконечный усилительный каскад.

Внимательный читатель, без сомнения, заметит, что в рассматриваемой схеме не соблюдается последовательность нумерации некоторых элементов. Однако этому не следует придавать особого значения. Такой подход вызван стремлением избежать путаницы при рассмотрении усовершенствований, о которых будет рассказано далее.

Через разделительный конденсатор С3, не пропускающий постоянное напряжение с анода триода VL1.1, переменное входное напряжение подается на управляющую сетку пентода VL2, на котором выполнен оконечный усилительный каскад или каскад усиления мощности. На управляющую сетку пентода через резистор утечки R4 также поступает постоянное напряжение смещения, которое формируется на резисторе R6, параллельно которому включен шунтирующий конденсатор С6. Пентод VL2 включен по ультралинейной схеме, обеспечивающей значительное снижение нелинейных искажений. По существу, это схема со своеобразной отрицательной обратной связью, которая вводится в цепь экранирующей сетки лампы VL2. Такое включение обеспечивает одновременную реализацию преимуществ пентодного (большая выходная мощность) и триодного (малое выходное сопротивление) режимов работы лампы VL2.

Экранирующая сетка пентода VL2 в рассматриваемой конструкции подключена к выводу 2 выходного трансформатора Т1. При этом число витков между выводами 2 и 3 составляет примерно 43% от общего числа витков первичной обмотки. К выводам вторичной обмотки трансформатора Т1 через разъем Х2 подключается нагрузка. Особенностью конструкции трансформатора Т1 является то, что величина сопротивления первичной обмотки должна быть равна номинальному сопротивлению нагрузки используемой лампы, точное значение которого можно найти в справочной литературе. Так, например, для лампы типа EL34 величина этого сопротивления составляет примерно 3 кОм.

Выходной трансформатор Т1 можно изготовить самостоятельно. Однако перед началом работы следует учесть следующее: если предполагается впоследствии собирать усилители низкой частоты, рассматриваемые далее в этом разделе, то желательно сразу изготовить выходной трансформатор с такими параметрами, которые позволили бы использовать его как в однотактной конструкции, так и в усилителе НЧ с двухтактным оконечным каскадом. Именно такой трансформатор изображен на принципиальной схеме рассматриваемого двухлампового усилителя (рис. 4.21). Для изготовления такого выходного трансформатора, например, на сердечнике из пластин типа М102/52 (можно попробовать пластины УШ30 с толщиной набора 45 мм) следует сначала равномерно намотать первичную обмотку (выводы 1, 2, 3, 4 и 5), содержащую 2220 витков провода ПЭЛ диаметром 0,25 мм с выводом от середины (вывод 3). Количество витков между выводами 1 и 2, а также между выводами 4 и 5 должно составлять 633 витка. При намотке первичной обмотки необходимо обеспечить строгую симметрию половин этой обмотки, разделив каркас на две одинаковые части перегородкой, параллельной боковым щечкам. Поверх каждой из частей первичной обмотки наматывается вторичная обмотка (выводы 6 и 7), содержащая 200 витков провода ПЭЛ диаметром 0,6 мм, равномерно размещенных в двух секциях. Более подробные рекомендации по расчету и изготовлению выходных трансформаторов для мощных двухтактных оконечных усилителей можно найти в специализированной литературе.

Постоянные напряжения, необходимые для питания анодов ламп VL1 и VL2, экранной сетки лампы VL2, а также переменное напряжение накала формируются источником питающих напряжений, в состав которого входят силовой трансформатор, выпрямитель и фильтр. Принципиальная схема источника питания для усилителя низкой частоты на лампах ЕСС83 и EL34 приведена на рис. 4.22. Для того чтобы избежать путаницы при монтаже деталей усилителя и блока питания на плате и универсальном шасси, при нумерации элементов источника питания к номеру каждого элемента добавлено число 100.

Принципиальная схема источника питания для усилителя низкой частоты на лампах ЕСС83 и EL34

Рис. 4.22. Принципиальная схема источника питания для усилителя низкой частоты на лампах ЕСС83 и EL34

Следует отметить, что в данной конструкции для подключения блока питания к источнику сетевого напряжения используется трехконтактная вилка, часто называемая евровилкой, которая к трансформатору Т2 подсоединяется специальным трехжильным сетевым кабелем. В таком кабеле провод в черной или коричневой изоляции подключается к фазовому проводу, а синий – к рабочему нулевому проводу. Провод в желто-зеленой изоляции обозначается как защитный проводник и используется для подсоединения к шасси с помощью специального винта с шайбой.

Сетевая или первичная обмотка I (выводы 1-2) силового трансформатора Т2 через предохранитель FU1 и выключатель SA1 подключена к сети переменного тока 220 В. При включении сетевого выключателя на вторичных обмотках II (выводы 3-4) и III (выводы 5-6) формируются необходимые переменные напряжения. Причем с понижающей обмотки III снимается переменное напряжение накала, которое подается непосредственно на соответствующие выводы ламп VL1 и VL2. С повышающей обмотки II силового трансформатора Т2 снимается переменное напряжение, из которого с помощью выпрямителя и фильтра, сглаживающего пульсации выпрямленного напряжения, формируются постоянные напряжения, необходимые для питания цепи анода лампы VL1, а также цепей анода и экранирующей сетки лампы VL2.

В блоке питания можно использовать сетевой трансформатор от любого лампового радиоприемника, на вторичной обмотке которого формируется переменное напряжение в пределах от 280 В до 310 В. Обязательным является и наличие обмотки с переменным напряжением 6,3 В, необходимым для питания цепей накала ламп VL1 и VL2. Сетевой трансформатор Т2 можно изготовить и самостоятельно. Для этого, например, на сердечнике из пластин типа Ш40 с толщиной набора 40 мм следует сначала намотать сетевую обмотку, содержащую 550 витков провода ПЭЛ 0,7. Повышающая вторичная обмотка должна содержать 829 витков провода ПЭЛ 0,25, а обмотка накала – 17 витков провода ПЭЛ 1,5.

Сборку усилителя следует начать с установки на шасси сетевого и выходного трансформаторов, ламповых панелей, панели для подключения сетевого шнура, регулятора громкости, а также входных и выходных разъемов. После этого можно приступать непосредственно к монтажу деталей.

В рассматриваемой конструкции вместо импортной лампы типа ЕСС83 можно использовать лампу отечественного производства типа 6Н2П. Однако при этом следует внести изменения в распайку ламповой панели, так как у двойного триода типа 6Н2П напряжение накала следует подавать на выводы 4 и 5, а вывод 9 является экраном и должен быть заземлен. Вместо импортной лампы типа EL34 можно использовать лампу отечественного производства типа 6П27С, которая имеет такую же цоколевку.

Как и в рассмотренных ранее конструкциях ламповых УНЧ, величины номиналов большинства примененных в данном усилителе резисторов и конденсаторов некритичны. Поэтому при подборе деталей для этой и рассмотренных далее конструкций большинство номиналов элементов может быть изменено в ту или другую сторону без заметных изменений параметров и характеристик усилителя. В то же время не следует забывать о том, что мощность рассеяния почти всех резисторов усилительной части конструкции должна быть не менее 0,5 Вт, за исключением резистора R6, мощность рассеяния которого должна составлять не менее 5 Вт.

Все конденсаторы усилителя должны быть на напряжение 400 В. Естественно, при увеличении напряжения питания должна быть увеличена и величина максимально допустимого напряжения применяемых конденсаторов. Исключение составляет конденсатор С6, который может быть на напряжение 63 В. В блоке питания конденсаторы С101 и С102 должны быть рассчитаны на напряжение не менее 630 В, а конденсатор С103 – на напряжение не менее 400 В. Возможно, определенные трудности возникнут при поиске конденсатора С103 необходимого номинала в 500 мкФ. В этом случае необходимую емкость можно получить параллельным соединением нескольких конденсаторов, например, пяти штук по 100 мкФ на соответствующее напряжение.

После установки деталей и проверки правильности монтажа следует подсоединить выводы первичной или сетевой обмотки силового трансформатора Т2 к выключателю SA1, предохранителю FU1 и к сетевому проводу, не включая вилку в розетку сети. Затем выводы обмотки накала трансформатора Т2 надо соединить изолированными монтажными проводами сечением от 0,5 мм² до 0,75 мм² с соответствующими выводами ламповых панелек. При этом один из проводов соединяется с выводами 4 и 5 ламповой панельки лампы VL1, а также с выводом 2 ламповой панельки лампы VL2. Второй провод соединяется с выводом 9 ламповой панельки лампы VL1, а также с выводом 7 ламповой панельки лампы VL2. После этого к соответствующим контактам следует подпаять резисторы R103 и R104.

Далее, не подсоединяя к схеме выпрямителя повышающую обмотку трансформатора Т2, необходимо вставить в панельки лампы VL1 и VL2, после чего подключить сетевую обмотку к электросети 220 В для проверки работоспособности цепи накала. Если нити накала ламп будут нормально светиться, то после отключения сетевого напряжения и удаления ламп из панелек можно продолжить монтаж, подключив к повышающей обмотке трансформатора Т2 детали выпрямителя, размещенные на монтажной плате. Подсоединение осуществляется изолированным проводом сечением не менее 0,35 мм². При этом особое внимание следует обратить на соблюдение полярности при подключении диодов и электролитических конденсаторов.

Затем следует подсоединить к монтажной плате остальные лепестки ламповых панелек, регулятор громкости и первичную обмотку выходного трансформатора. В последнюю очередь подключаются выходной разъем Х2 к вторичной обмотке трансформатора Т1 проводами сечением не менее 0,5 мм², а также входной разъем к соответствующим контактам переменного резистора R1. Провода, идущие от входного разъема Х1 к потенциометру регулятора громкости и далее к конденсатору С1, должны быть экранированными. При этом экран должен быть подсоединен к шасси. Не следует забывать о том, что даже небольшой неэкранированный участок провода сеточной цепи лампы VL1 может быть источником появления фона переменного тока. К выходному разъему Х2 необходимо подключить нагрузку соответствующей мощности с общим сопротивлением не менее 4 Ом.

По окончании монтажа необходимо обязательно еще раз внимательно проверить его соответствие принципиальной схеме, после чего можно установить лампу, подключить усилитель к электросети 220 В и включить питание. После включения питания накальные нити ламп VL1 и VL2 должны постепенно накалиться, одновременно с этим в громкоговорителе может появиться слабый шумовой фон, который усиливается при прикосновении какого-либо металлического предмета, например, отвертки, к находящемуся в верхнем по схеме положении движку потенциометра R1. Если же после включения питания при наличии накала ламп усилитель не будет работать, то следует отдельно проверить работоспособность каждого усилительного каскада в соответствии с рассмотренными ранее рекомендациями. Поскольку предлагаемая конструкция не содержит какие-либо регулировочные элементы, за исключением потенциометра R1, при применении исправных деталей и отсутствии ошибок в монтаже усилитель должен сразу же начать нормально работать. Если же это не так, то сначала надо проконтролировать напряжения на анодах, сетках и катодах ламп VL1 и VL2. Чаще всего причинами неисправностей бывают некачественная пайка или же дефекты отдельных элементов, в том числе и ламп.

 

Адаменко М. В., "Ламповые УНЧ. Секреты схемотехники".

Опубликовано с разрешения издательства ДМК Пресс www.dmk-press.ru

 

Статьи

Ламповый звук
Тайны лампового звука
Волшебство лампового звука [1] [2]
Когда лампа лучше, чем транзистор [1] [2]
Почему вакуумный триод звучит музыкально
Схемотехника ламповых усилителей
Лампы или транзисторы? Лампы!
Однотактный ламповый усилитель для начинающих
Двухтактные ламповые усилители
Оконечный пушпульный усилитель - схема Уильямсона-Хафлера-Кероеса
Рекомендации по повторению реплики схемы Уильямсона-Хафлера-Кероеса
Однотактный усилитель с непосредственной связью. Схема Loftin-White [1] [2]
Трехламповый усилитель Губина
Однотактник на 300В
Усилители низкой частоты
Расчет каскада с нагрузкой в аноде
Однотактный усилитель на лампе 807 [1] [2]
Циклотрон. Мощный усилитель с выходными лампами ГУ-50
SE на RB300
Однотактный усилитель мощности на 300В. Модель WE91 для 90-х годов [1] [2]
Как улучшить звучание HI-FI системы [1] [2] [3] [4] [5] [6]
Лампы и звук: назад, в будущее [1] [2] [3] [4] [5]
Однотактный ламповый ... [1] [2] [3] [4] [5] [6] [7] [8] [9] [10]
Апгрейд усилителя XD845MKIII [1] [2]
"Усилитель" для наушников на SRPP [1] [2] [3] [4] [5] [6]
Ламповый High-End [1] [2] [3] [4] [5] [6] [7] [8] [9] [10] [11] [12] [13] [14] [15] [...]
Обзор журнала Glass Audio за 1998 год [1] [2]
Обзор журнала Glass Audio за 1999 год
Корректор для винила
Компенсированные регуляторы громкости
Усилитель НЧ
Даешь ONGAKU!
Tubesaurus Rex
Усилитель НЧ с комбинированной обратной связью
Прибор для измерения напряжения накала высоковольтных кенотронов
George Ohm живет в Харькове
Ревизия однотактного усилителя с межкаскадным трансформатором
Усилитель мощности НЧ с высоким КПД
Двухканальный усилитель НЧ
Усилитель НЧ с клавишным переключателем
Радиотрансляционные установки ТУ-50 и ТУ-100
Портативный проигрыватель
Усилитель НЧ
Усилитель без выходного трансформатора
Усилители без выходного трансформатора
Лампово-полупроводниковый УМЗЧ
Акустика
Бытовые акустические системы [1] [2] [3] [4] [5] [6] [7] [8] [9] [10] [11] [12] [13]
Там, где живут басы [1] [2] [3] [4] [5] [6]
The Onken Enclosure
Категории слухового восприятия [1] [2]
Три взгляда на акустику помещений [1] [2]
Акустика в которой мы живем [1] [2]
Акустика офисов
Мифы звукоизоляции
Акустика отделочных материалов
Акустический агрегат с объемным звучанием
Акустические свойства домашней мебели
Акустические линзы для громкоговорителей
Акустические измерения в практике радиолюбителя
Акустический фазоинвертор
Акустика студий [1] [2]
Полезные советы разработчиков Hi-End
Триод против пентода. Что выбрать? [1] [2]
SINGLE-ENDED VS PUSH-PULL [1] [2] [3] [4] [5] [6] [7]
Одноламповые усилители низкой частоты
Как пользоваться характеристиками электронных ламп
Многоламповые усилители НЧ на импортных лампах
Контактно-резисторный коммутатор входов
Как проверять аппаратуру в салоне
Что лучше: 4 или 8 Ом акустика?
Выходной трансформатор для однотактника. Быть или не быть линейным
Простая и быстрая проверка трансформаторов
Десять способов усовершенствовать вашу аудиокомнату
Испытатель ламп
Понижение уровня фона в усилителях
Evolution
Пять правил рационального питания
Трансформаторы в однотактных усилителях
Выходные трансформаторы
Измерение характеристик выходного трансформатора [1] [2]
Однотактный «Magnum»
Какая лампа нам нужна
Какая лампа нам нужна и будет ли она?
Улучшенная конфигурация листов трансформаторной стали
Должен ли УМЗЧ иметь малое выходное сопротивление? [1] [2]
Звук: интересные наблюдения
Вся правда об акустике ProAc
Немного теории лампового звука
О заметности искажений
История лампы 300B
Краткая история возникновения Hi-Fi
Возможен ли "виниловый ренессанс?" [1] [2] [3]
Hi-End: Мифы и реальность [1] [2]
Как не заблудиться в кабельных джунглях?
Побалуйте свои уши! [1] [2]
Ограничение сигнала усилителем – можно ли работать в клиппинге?
"Хай-Энд" умер, да здравствует "Хай-Энд"! [1] [2]
Блестящие звукозаписи [1] [2] [3]
Семь слов об ошибках аудиоэкспертизы
Частотные, нелинейные и фазовые искажения
Внешние факторы, влияющие на восприятие звука
Многоканальный окружающий звук [1] [2] [3] [4]
Магнитная запись: мифы и реальность
Теория схемотехники и звукотехники
Для начинающих. Как работает усилитель [1] [2]
Принципы схемотехники электронных ламп [1] [2] [3] [4] [5] [6] [7] [8]
Хрестоматия радиолюбителя, 1963г. [1] [2] [3] [4] [5]
Конструктивный расчет входных и выходных трансформаторов [1] [2]
Как работают звуковые трансформаторы
Элементарная теория схем с обратной связью [1] [2] [3]
Теория звукотехники
Двухтактно-параллельный усилитель НЧ
Особенности стандартов, описывающих мощность в звукотехнике
Отрицательная обратная связь в усилителях
Классы усилителей мощности
Элементарная теория триода [1] [2] [3] [4] [5] [6] [7] [8] [9]
Как работает лучевой тетрод
О мощности, ваттах, децибелах... [1] [2]
Теория звука [1] [2] [3] [4]
Звук и цифровые технологии [1] [2] [3] [4] [5] [6]
Проектирование абсолютно устойчивых усилителей [1] [2] [3] [4] [5] [6] [7] [8] [9] [10]
Звуковые форматы
Описание стандарта MP3
Правильная мощность
Начинающим. Радиолампа
Высококачественный усилитель низкой частоты
Объемный звук [1] [2] [3]
Парадоксы электрона
Вибратор к гитаре
Ламповый авометр
Старая и популярная 12АХ7/ЕСС83
Принцип устройства и работы электро-вакуумных приборов
Двухэлектродные лампы
Трехэлектродные лампы
Рабочий режим триода
Многоэлектродные и специальные лампы
Электронно-лучевые трубки
Газоразрядные и индикаторные приборы
Фотоэлектронные приборы
Собственные шумы электронных ламп
Особенности работы электронных ламп на СВЧ
Специальные электронные приборы для СВЧ
Надежность и испытание электровакуумных приборов
Основы схемотехники ламповых усилителей
Искажения в усилителях, их измерение, меры по снижению искажений
Основные сведения о радиокомпонентах
Источники питания
Каскады усиления мощности
Каскады предварительного усиления
Широкополосные усилители
Усилительный каскад с катодной нагрузкой [1] [2]
Life in Vacuum. EL34
Life in Vacuum. 6H8C, 6H9C
Life in Vacuum. SV572 SV6550 6C5C 6C3П/6C4П
Двойной триод 6Н3П
Пентод 6Ж5П
6П42С / 6П45С
Лучевой тетрод 6П1П
Пентод 6П14П в оконечном каскаде
Двойной триод 6Н14П
Кенотрон 1Ц11П
Демпферный диод 6Ц10П
Что и как мы слышим
 
 
 

Найти на сайте

 

Информация

Интернет-магазин детских товаров

Подбор домашнего персонала

 

Это интересно

Акустические свойства помещения – одно из важнейших условий правильного звучания музыки. Даже самая качественная студийная запись, воспроизведенная на прекрасной аппаратуре, теряет большую часть частот в помещении с плохой акустикой.
    Отделочные материалы и архитектурные элементы разных типов отвечают акустическим требованиям в большей или меньшей степени. Акустическая эффективность материалов выражается коэффициентом звукопоглощения а, который может изменяться в интервале от 0 до 1, если коэффициент звукопоглощения а равен 0, то это значит, что поверхность полностью отражает звук, если коэффициент звукопоглощения а равен 1, то это означает, что весь звук попавший на данную поверхность полностью поглощается. Соответственно, те или иные материалы подходят или не подходят для отделки и оснащения помещения для прослушивания музыки.
    Распределение звуковой волны в помещении подчиняется физическим законам. Поэтому акустика комнаты зависит как от ее пропорций и размеров, так и от типов отделочных материалов и конструктивных элементов.
    Наилучший материал для отделки стен в плане акустики – пробка. Пробковые панели идеально поглощают звуковую волну, и не только. Пробка имеет удивительное свойство поглощать и ту часть звуковых волн, которая прошла сквозь неё и отражается от стены обратно в помещение. При толщине пробкового покрытия 0,5 мм, достигнутый коэффициент звукопоглощения, определённый стандартом NP670/1974, а=0,1 (измеренный при частоте 1000 Гц), он означает значительное снижение распространения шума, полное исчезновение ревербации (ревербация это время звучание отраженного сигнала, человеческим языком — эхо).
    Конечно же, пробка, как любой другой натуральный материал, достаточно дорога. Поэтому существуют альтернативы: некоторые вспененные композитные материалы обладают схожими характеристиками и более лояльной стоимостью. Покрытые звукопоглощающим материалом стены – это хорошо и здорово, но как же быть с окнами и дверьми, потолком, полом?
    Во-первых, установить пластиковые окна. И лучше – с двухкамерными стеклопакетами. Стеклопакеты в окнах тоже играют немаловажную роль в стандартной комплектации используется двухкамерный стеклопакет шириной 32 мм, с тремя стёклами толщиной 4 мм и расстоянием между стёклами по 10 мм, такой стеклопакет обладает минимально возможными характеристиками по шумоизоляции, т.е. снижает уровень шума на 31-32 дБ. Для максимальной шумоизоляции, рекомендовано использовать двухкамерный стеклопакет 32 или 40 мм, с разной толщиной стёкол и межстекольным расстоянием, наиболее оптимальная формула двухкамерного стеклопакета 32 мм: стекло 6 мм — межстекольное расстояние 8 мм и далее два стекла по 4 мм с 10 мм расстоянием между ними. Для двухкамерного стеклопакета 40 мм: первое стекло 6 или 8 мм, далее камера 12 или 10 мм и также два стекла по 4 мм и расстоянием между ними по 10 мм. Стеклопакеты с первым стеклом 6 или 8 мм, относятся к классу шумоизоляционных и позволяют снизить уровень шума на 32-36 дБ.
    Дистанционная рамка (она устанавливается между стёклами в стеклопакете) — спейсер, также играет немаловажную роль, стандартный вариант спейсера — это алюминиевая дистанционная рамка, она долговечна, не подвержена коррозии, но в нашем случае не применима из-за того, что при прохождении и преломлении звуковой волны через первое стекло в стеклопакете, в 99% случае, создаёт эффект резонанса и при прослушивании музыки мы получим посторонний металлический звон от стёкол и спейсера. Для установки в таких помещениях идеально использовать, так называемый тёплый спейсер из полиамида и других составляющих, опустим теплотехнические характеристики такого стеклопакета, для нас они имеют второстепенное значение, основное его преимущество в том, что практически отсутствует антирезонансный эффект, так как не используется алюминиевая дистанционная рамка. Более толстое стекло, в нашем случае, ставится внутрь помещения. Поскольку гладкая поверхность лучше отражает звуковую волну, стоит по возможности завесить окна шторами.
    Далее...

 

Усилитель ламповый XD850MKIII

XD850MKIII

Акустическая система Music Angel One

Music Angel One

Усилитель ламповый XD800MKIII

XD800MKIIIIII

Усилитель ламповый MINIP1

MINIP1